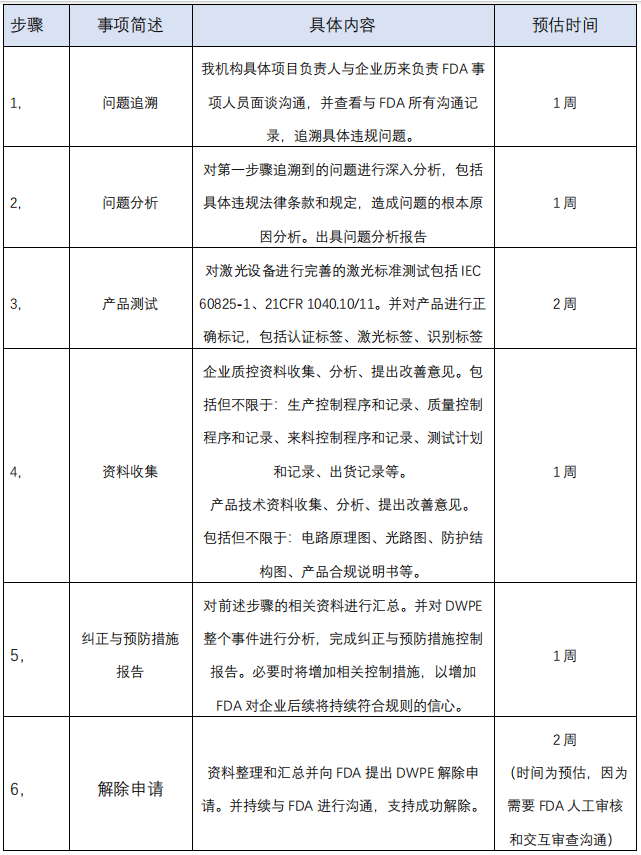
1,項目概況
現有 xxx 公司的激光產品于 08/24/2020 被 FDA 列入 DWPE 名單。由于 改名單與海關進口警報聯通,企業出口到美國的激光產品將被無條件扣留。 DWPE 為 Divisions may detain without physical examination 的簡稱,即 由于企業之前的違法行為被列入了 RED LIST,海關可在不經驗證的情況下扣 留在改名單內企業的產品。 現需經過有效的方案,準備相關資料并與 FDA 進行申請和溝通,將企 業從 DWPE 中移除。
2,項目方案與計劃
由于 DWPE 產生的原因是 FDA 核查到企業激光產品有違規的情況,并經 過通知后企業未進行進一步改善或解釋,所以直接將企業列入了 red list。
所以,本次項目的服務內容將由如下步驟進行:
1, 與企業歷來進行 FDA 認證注冊的人員進行溝通,查閱與 FDA 往來 的所有相關信息,追溯具體違規事項。
2, 對違規事項進行深入分析,包括但不限于造成問題的原因,原因可 改善空間分析等。
3, 對產品進行完善的激光標準測試,并確保測試結果合格。
4, 從新對企業資料和產品技術資料進行收集(必要是問題改善),包 括但不限于:生產質量控制資料、檢測和出貨記錄、產品技術資料 等各方面。
5, 對上述的分析、測試、生產和技術資料進行匯總。與第一條追溯到 的違規問題對應,編制完整的糾正措施與預防控制報告。
6, 開始與 FDA 溝通,申請解除 DWPE。
7, FDA 可能提出改善和分析資料的補正要求,依據 FDA 要求進一步 進行補充。
8, 解除 DWPE。
3,服務內容和時間計劃

返回頂部